歐洲地區鋼鐵歷史發展情況回溯:
粗鋼產量變化可劃分為4個階段
世界近現代鋼鐵工業起源于歐洲地區,煉鋼、軋鋼等現代工藝技術進步和突破也均發生于歐洲。以二戰后為起始時間,到今天,歐洲地區的粗鋼產量變化可以劃分為4個階段。
第一階段為二戰結束后到1974年第一次達到峰值。二戰后,得益于戰后重建、經濟大力發展和下游用鋼行業的旺盛需求,歐洲地區的鋼鐵發展進入了“黃金時代”。整個歐洲地區的粗鋼產量由1949年的5000萬噸左右迅速攀升,并在1974年達到2.4億噸的峰值。這一時期,歐洲地區的鋼鐵發展以西歐的德國、英國、意大利、法國、西班牙、盧森堡、比利時、奧地利、瑞典等國家為主流,各國政府通過出臺各項鼓勵措施及財政的大幅補貼,支持本國鋼鐵產業發展,推動鋼鐵企業大力擴建產能。
第二階段為波動下降的深度調整期。1975年—1993年,歐洲地區的鋼鐵產業出現了產能嚴重過剩、需求大幅下滑的局面。歐洲地區粗鋼產量總體呈現波動下降趨勢,出現了兩次探底,至1993年已不足1.9億噸。這一時期,各國鋼鐵企業“內卷”嚴重,粗鋼產量波動下降,企業經營出現連續虧損。各國不得不通過多次兼并重組等手段去產能,并配套大規模裁員,安置產業工人,才使得鋼鐵產業重獲生機。同時,歐盟也于1993年11月1日正式成立。
第三階段為歐盟成立到2008年金融危機之前。隨著歐盟成立,開創了歐洲政治經濟一體化的新局面,加上東歐國家經濟高速發展,歐洲用鋼需求出現了明顯改善。此外,全球新興經濟體不斷涌現,在全球鋼鐵開啟新一輪增長的時代背景下,歐洲粗鋼產量也出現了新一輪的“穩增長”局面,粗鋼產量再次來到了2.4億噸的歷史峰值。這一時期,歐洲鋼鐵企業開啟了國有轉私有這一大門,形成了大型跨國龍頭企業鼎立的局面,產業集中度不斷提升,同時還加速了產能國際化布局。
第四階段為2009年至今。在美國次貸危機、歐債危機、新冠疫情、俄烏沖突、歐洲能源危機、大規模通脹引發的上一輪加息周期等百年未有之大變局背景下,歐洲地區鋼鐵產業經歷了一波又一波的“寒冬”侵擾,粗鋼產量再次呈現波動下行趨勢,尤其進入到21世紀20年代以來,歐洲地區粗鋼產能基本維持不變,但產能利用率不斷下降,粗鋼產量這一波下行趨勢,尚難看到緩和的跡象。加之,鋼材貿易逆差擴大,嚴苛的環保、節能、低碳政策,使得歐洲鋼企成本優勢不在,企業效益普遍不好。這一時期,歐盟及各國加大了綠色化、低碳化、智能化等技術和裝備的研發投入,以期在低碳排放鋼鐵生產技術、流程工藝上獲得更大的競爭力。

由圖1可以明顯看出,1974年和2008年的兩次粗鋼產量峰值,以及2009年等幾次粗鋼產量的階段性谷點。

由圖2可以看出,雖然歐盟成員國數量幾經變化,但歐盟粗鋼產量與歐洲整體的粗鋼產量變化趨勢基本一致,近3年粗鋼產量已出現連續下滑走勢。德國粗鋼產量列歐洲國家粗鋼產量第一位,占比維持在20%~22%,可以推斷,德國粗鋼產量增減變化即是歐洲粗鋼總產量的晴雨表與風向標。
歐盟地區鋼鐵發展的破局方法:
產能壓減、技術革新、高端化多元化發展
一是聚焦產能壓減,提升產業集中度。據不完全統計,從上世紀70年代至今,歐盟(歐共體)層面出臺多項政策,將本地區粗鋼產能控制在合理區間,提升本地區鋼鐵產業集中度。詳情見表1。

上述政策對歐盟地區粗鋼產能產量壓減及鋼鐵產業集中度提升起到了良好的效果。通過施行粗鋼壓減政策,歐盟(歐共體)成員國在上世紀70年代末期往后的10余年間,累計淘汰了4000萬噸落后鋼鐵產能,40%的鋼鐵行業從業人員被分流安置,勞動生產率上升108%,粗鋼產能向現代化、高效率鋼鐵企業集中。兼并重組對提振歐洲鋼鐵產業的作用則更為顯著。截至20世紀末,在全球十大鋼鐵企業中,歐洲企業占6席。1974年—1996年,歐洲鋼鐵行業從業人員銳減70%,勞動生產率從190噸提高到500噸以上。這使得歐盟鋼鐵行業在工藝技術、產品質量、創新能力等方面走在世界前列。
二是環保約束推動產業技術革新。歐盟及其各成員國執行嚴苛的環保政策是應對行業周期性危機、進一步削減產能、整合優質資產的重要抓手。歐盟層面與環境相關的主要法律和法規分散在各種指令和法規,包括環保、節能、低碳等方面。詳情見表2。

為如期實現“雙碳”目標,當前歐盟共制定了涵蓋能源、工業、建筑、交通等重點排放領域,涉及居民消費、循環經濟、綠色金融、人才教育、市場機制、科技創新等方面的數十項綠色轉型配套政策,為歐盟各成員國鋼鐵產業綠色低碳轉型提供引領與支撐。歐盟地區陸續催生出多個氫冶金項目,詳情如表3。

從表3可以看出,德國在綠色鋼鐵冶煉方面走在了歐盟一眾成員國的前面。不僅如此,德國依托本國2020年出臺的《鋼鐵行動概念》(Steel Action Concept),著力維持本國鋼鐵工業的國際競爭力和實現碳中和。該戰略共計劃增加70億歐元的預算,以期到2024年鋼鐵行業實現氣候友好型重組的目標。在資金與政策的雙重支持下,截至2022年底,德國短流程電爐鋼廠有19家,產能約1449萬噸,電爐鋼占比19.8%,電爐裝備大型化水平較高,100噸以上電爐數量占比超過50%。富氫高爐冶煉、氫基直接還原+電爐等多項工藝流程取得階段性進展。此外,今年8月,HYBRIT(突破性氫煉鐵技術)在向瑞典能源署提交的最終報告中展示了其6年研究的成果,證明了HYBRIT工藝生產的直接還原鐵具有優越性。該項目將進入工業規模實施階段。
三是產品高端化布局,發展多元化經營。當前,歐洲地區工業化、城鎮化進程已經完成,鋼材消費結構實現從建筑用鋼到制造業用鋼的轉變。歐盟各主要鋼鐵企業在政府的支持下進行了一系列兼并重組,工藝及裝備得以更新換代。上述因素勢必推動該地區鋼鐵產品朝著高附加值方向轉型,當前歐盟鋼材產量板長比為8∶5左右。此外,為增強企業抵抗風險的能力,歐盟各主要鋼鐵企業采取多元化經營策略,實現資產優化配置。


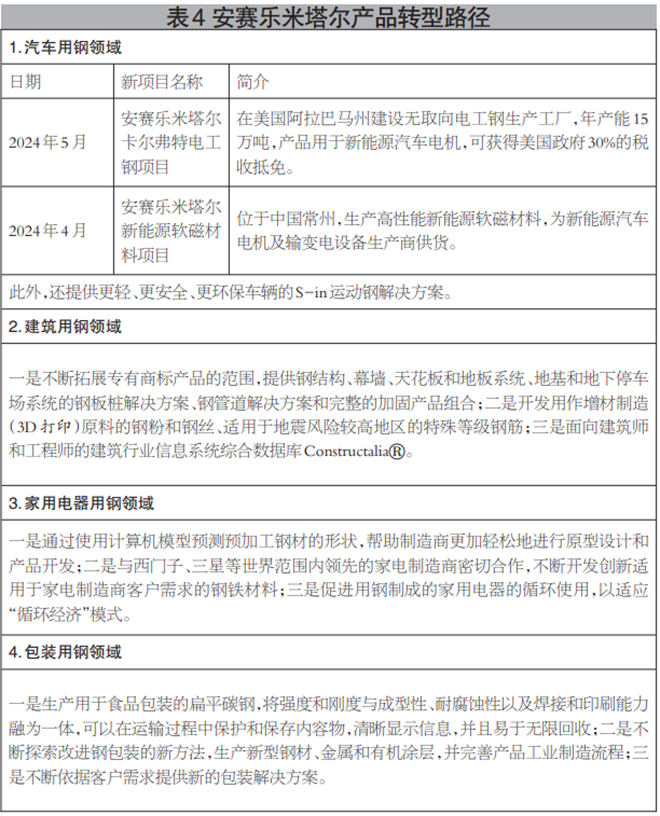
從表4可以看出,以安賽樂米塔爾為代表的歐洲鋼鐵企業在轉型升級過程中,一是聚焦新興市場及熱點領域(如增材制造、軟磁材料等),二是重點發展礦石采選與資源綜合回收業務,三是在建筑、汽車用鋼等方向持續創新。
對我國鋼鐵產業的發展啟示:
政策支持、兼并重組、強化創新、確保安全
縱觀歐洲地區粗鋼產量變化,其歷史上經歷了兩次峰值。第一次粗鋼產量達峰后,各國政府采取了一系列措施,包括去產能和兼并重組、產品轉型升級等,為粗鋼產量觸底反彈、企業重獲利潤和生存空間奠定了基礎。在兩次峰值之間,以政府為主導的鋼鐵企業堅持市場化經營原則,加上鋼鐵企業的私有化,再次推動了兼并重組,不僅使得歐洲內部鋼鐵產業集中度升至高位,還通過走國際化路線,使得內部過剩粗鋼產能逐步向全球其他國家和地區轉移。第二次峰值后,用相對綠色低碳的技術工藝路線生產低碳排放鋼,成為政府、鋼鐵企業和下游用戶等的一致需求,也是應對歐盟地區日益嚴苛的環保、低碳政策的必然之舉。
對于我國鋼鐵產業粗鋼產量達峰后的啟示,主要集中在以下幾個方面:
一是以“雙碳”目標實現為基礎,制定一攬子產業政策。歐洲地區兩次粗鋼產量峰值間隔長達34年,但粗鋼產量波動下降的區間并不是很大,表明粗鋼產量可在相對高位維持較長時間。因此,可以大膽推斷,在碳中和目標達成前,我國仍將是粗鋼產量全球第一,至少可以維持國內每年約8億噸的粗鋼產量;如果加上中資企業在海外的粗鋼產量,屆時我國全球的粗鋼總產量有望在10億噸左右波動。所以,圍繞粗鋼高位產量和全球“雙碳”目標的時間表,產能政策的制定有必要同時兼顧國內和國外市場的變化。
對于國內而言,建議產業政策更傾向于發揮政府引導、市場主導的作用,政策的發布具有延續性和及時性,在去產能上多下功夫、多做文章,推動鋼鐵產業鏈向上下游延伸、尋求鋼鐵產業向戰略性新興產業和未來產業轉型的方法和路徑,培養新質生產力。對于國外而言,建議在與不同國家和地區的產業政策接軌方面,增強互認,尤其是低碳技術、標準和產品及鋼材貿易等領域的對接,為“走出去”和“一帶一路”國際鋼鐵產能合作搭設橋梁、提供便利。
二是盡快提升國內鋼鐵產業集中度,并加快國際鋼鐵產能布局。一方面,要盡快打造和培育所在?。ㄖ陛犑?、自治區)的鋼鐵龍頭企業,進一步提升區域的產業集中度,在此基礎上,通過跨地區、跨所有制、跨產業的兼并重組,打造出多支鋼鐵航母企業,全面提高我國鋼鐵產業集中度。這需要在全國統一大市場背景下,依托鋼鐵企業、跨鋼鐵產業企業、金融資本等之間形成合力。但不容忽視的是,做大只是開始,做強才是本質,同時有必要解決好企業融合過程中遇到的各類文化沖突問題。另一方面,我國在海外投產的粗鋼產能已有約3000萬噸,但國際鋼鐵產能項目整體推進進程較之歐盟等地跨國鋼鐵企業而言,稍顯緩慢,企業國際化程度也相對較低,在這方面可以多向“走出去”經驗豐富的有色金屬等行業的企業學習。
三是要在技術創新上持續增加投入,全面提升國產冶金裝備水平。建議我國鋼鐵產業在細分鋼鐵產品領域不斷增加投入,提高自有鋼鐵產品自給率。聚焦并持之以恒地在綠色低碳化、智能化、高端化的鋼鐵新技術、新裝備、新材料等方面進行創新。圍繞低碳排放鋼的生產制造,多維度、多層面推動技術和裝備中試平臺建設及先進成果轉化。推進國產冶金裝備再上新臺階,對標進口裝備,提升裝備的穩定性和數智性,努力實現進口替代;加大對首臺(套)裝備成果的扶持力度,增加應用場景,打造內涵更豐富的鋼鐵產業生態圈。
四是做好鐵素資源的戰略保供與安全,減小金融和貿易戰對鋼鐵產業的沖擊。隨著全球鋼鐵行業環保、能源、低碳等政策的趨嚴,對于廢鋼和直接還原鐵的需求量未來將激增,廢鋼的全球貿易流動勢必會發生改變,全球鋼鐵產業格局也會不斷動態調整。我國應不斷加強對于海外鐵素資源的戰略性獲取和資源性開發,尤以共建“一帶一路”國家和地區為主,統籌有序推進資源項目涉及的地勘、基建、采選和直接還原鐵加工制備工作,以及在海外合適的區域布局廢鋼回收、加工、儲存和轉運基地。以鐵礦石、煤焦為主的大宗商品期現貨市場,其價格變動的敏感性,嚴重擠壓了鋼鐵企業的利潤。我國對外出口的鋼鐵產品也長期受到“雙反”調查等影響。因此,國家相關部門對于涉及鋼鐵產業金融市場產品的監管以及對出口鋼鐵企業的貿易救濟也顯得尤為重要。(蘇步新)





























