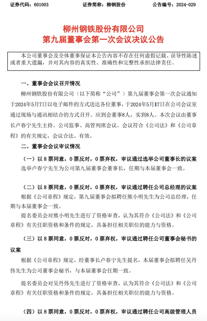
5月18日,柳鋼股份發布了《柳州鋼鐵股份有限公司第九屆董事會第一次會議決議公告》(以下簡稱《公告》)。

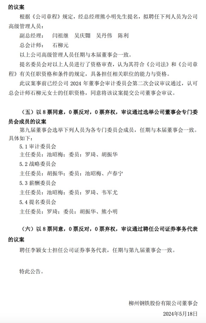
從《公告》中獲悉,選舉盧春寧先生為公司第九屆董事會董事長,第九屆董事會擬聘任熊小明先生為公司總經理,經董事長盧春寧先生提名,本屆董事會擬聘任吳丹偉先生為公司董事會秘書,擬聘任下列人員為公司高級管理人員:閆祖繼、吳慶翾、吳丹偉、陳利為副總經理,石柳元為總會計師。
高級管理人員簡歷
熊小明,男,1973年9月出生,中共黨員,高級經濟師職稱,2006年10月畢業于英國桑德蘭大學國際管理專業,獲碩士研究生學歷。曾任柳鋼股份物資公司副經理、經銷公司經理,柳鋼股份副總經理,廣西華銳工程設計有限公司董事長,柳鋼集團總經理助理;現任公司黨委副書記、總經理。
閆祖繼,男,1975年8月生,中共黨員,高級工程師職稱,2006年12月畢業于廣西大學企業管理專業,獲在職研究生學歷。曾任柳州市運天運運輸有限公司黨委書記、董事長、總經理,廣西柳鋼物流有限責任公司黨委副書記、總經理;現任公司副總經理,公司采購中心黨委副書記、總經理。
吳慶翾,男,1976年8月生,中共黨員,經濟師,2004年10月畢業于廣西大學政治經濟學專業,獲在職研究生學歷。曾任柳州鋼鐵股份有限公司物資部黨總支書記、副部長、部長,原燃料采購部黨總支書記、副部長,現任公司副總經理,公司銷售中心黨委副書記、總經理。
吳丹偉,男,1983年10月生,中共黨員,高級工程師,2006年7月畢業于中南大學資源加工與生物工程學院礦物加工專業,獲大學學歷。曾任柳鋼股份燒結廠副廠長,廣西鋼鐵集團有限公司燒結廠副廠長,柳鋼股份原燃料采購部部長、進出口公司經理;現任公司董事會秘書,黨委副書記、紀委書記、工會主席、副總經理、總法律顧問、首席合規官,公司煉鐵總廠黨委書記、工會主席、副廠長。
陳利,男,1985年8月生,中共黨員,高級工程師,2007年7月畢業于重慶大學材料科學與工程學院冶金工程專業,獲大學學歷。曾任公司轉爐廠副廠長;現任公司副總經理,公司轉爐廠黨委副書記、廠長。
石柳元,女,1977年12月生,中共黨員,高級會計師,2009年7月畢業于廣西大學工商管理專業,獲研究生學歷。曾任廣西鋼鐵集團有限公司資產財務部黨支部副書記、副部長;現任公司總會計師、財務部副總經理,廣西柳鋼物流有限公司、志港實業有限公司、廣西柳鋼醫養集團有限公司董事,廣西柳鋼資產經營管理有限公司監事會主席。
證券事務代表簡歷
李穎,女,1987年11月生,經濟師、會計師職稱,2016年6月畢業于廣西大學工商管理專業,獲碩士研究生學歷。持有國家法律職業資格證書,證券、期貨從業資格證書,以及上海證券交易所董事會秘書資格證書?,F任公司辦公室證券業務室副主任業務師、證券事務代表。
《公告》全文如下——
































